Relationships Between Consumption Fields
In license properties, there are several fields that show values for consumption of license entitlements, appearing in either the Consumption tab or the Compliance tab of the property sheet. The relationships between them are a little more complicated for the IBM PVU license type than for others. This flowchart and the following notes explain the relationships between these different fields, with special emphasis on IBM PVU licenses. The numbers in the diagram refer to the following notes.

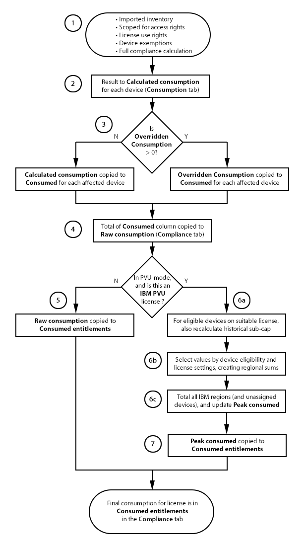
The following describes the relationship between consumption fields, as shown in the diagram above:
Step 1
IT Asset Management uses the most recently imported inventory to perform its license calculations for a full license reconciliation (by default, all inventory is imported immediately prior to the license calculations). The following factors are amongst those taken into account in the values shown in various fields:
-
If the current operator has access rights that restrict the inventory devices that she may review, only the permitted devices are included in the Consumption tab, and all results shown therefore relate only to those devices (that is, the overall compliance results are filtered to show only the devices and numbers permitted by her access rights). For a complete license position, of course, the operator should have access to all inventory records, which gives permission to see the overall, unfiltered consumption results.
-
If the current license has any special use rights defined, these are taken into account in the calculations. For example, some simpler device-based licenses may allow a right of second use; or the license may allow multiple installations on a single device to count as one for licensing purposes. The various consumption counts take these into account.
-
Any device exemptions are taken into account. This is true whether the exemptions are specified as an exemption rule in the Use rights & rules tab (matching roles specified manually on the General tab of the device properties, and applicable only to 'leaf' nodes such as the VMs listed under their host), or as a 'local' exemption specified directly in the Consumption tab of this license's properties, and therefore only applicable to this license (since it does not require setting a 'global' role on the device properties).
Be aware that setting this kind of 'local' exemption for a virtual host overrides (and hides) any exemption rule applying to the guest VMs on that host. Best practice is to apply exemptions either to guest VMs or to the virtual host, but not to both, if only for simplicity.
-
For the IBM PVU license type, the inventory source may also be taken into account. Typically you want sub- capacity calculations for all IBM products that permit it; but (unless you have negotiated a most unusual exception with IBM), sub-capacity calculations are permitted only when using inventory from approved tools (either ILMT, or the locally-installed Inventory Agent performing high-frequency hardware checks, is acceptable). In this case, any inventory that is exclusively from any other source must be calculated at the full capacity of the virtual host. Therefore the Consumption tab may list some devices with full capacity calculation results, and others with sub-capacity results, with the choice determined by the inventory source that reported each device. More details about the complexities of IBM PVU licenses are included in later notes.
-
For the IBM PVU license type (again), the inventory source must supply the count of Cores for the inventory device (unless the device is an instance hosted in a cloud service provider, when the count of vCPUs [or threads], if available, is used instead). If the inventory source does not supply the appropriate figure, the final, auditable consumption figure must be forced to zero, as described below. However, to give some indication of a possible consumption figure, the C alculated consumption is based on the processor count instead of the core count when the latter is missing.
Keep in mind that the numbers in the results for different license types are counts of quite different things. For example:
-
A User license counts people, any people.
-
A Named User license counts the number of specifically-identified individuals.
-
A Device license counts installations, and each device (physical or virtual) is counted separately.
-
A processor- or core-based license is licensing the virtual host, and not individual virtual machines. For example, an IBM PVU license counts PVU points for the cores used in the host server, and does not care about individual virtual devices running there (except to know how many cores they use, if sub-capacity calculations are in use). For a straight-forward example, if a license uses full capacity calculations, and an 8-core host supports 6 VMs all running the licensed software, the full capacity result includes points for just the 8 cores (the full capacity of the host, counted just once), and not 48 cores (the full capacity of the host incorrectly counted for each VM).
Step 2
The result of the compliance calculation for each inventory device displays in the Calculated consumption column on the Consumption tab.
Step 3
For each row, the Overridden consumption column is now checked. (This can be set manually directly in the device listing on the Consumption tab of the license properties, which of course must be done before the compliance calculation begins; or to put this another way, changes you make to the Overridden consumption column only take effect at the next full compliance calculation.)
-
The system-calculated consumption figure (Calculated consumption) becomes the final result (Consumed) for this device when all of the following conditions occur:
-
The value of Overridden consumption for the inventory device is zero (or, for IBM PVU licenses, the Calculated consumption value was imported from ILMT, as shown in the Calculated by column, since in this case Overridden consumption has no effect and acts as a zero)
-
For a cores-based license (such as IBM PVU), the inventory source has returned a valid Cores count for the inventory device (or a vCPU count for instances hosted in a known cloud service provider).
-
If the Cores count is zero, the Calculated consumption was an indication only, based on the processor count; but the auditable Consumed value cannot be calculated, and is forced to zero.
- If, instead, Overridden consumption has been set to a value greater than zero for this inventory device, and the Calculated consumption was calculated internally by IT Asset Management (visible as Internal in the Calculated by column, available in the column chooser), the override value is copied into the Consumed column, and becomes the final result (entirely replacing the system-calculated figure). Furthermore, for an IBM PVU license when IT Asset Management is responsible for sub-capacity calculations, an override figure is retroactive for the entire reporting period. It is good practice, when adding an Overridden consumption figure for any license type, to add a reason to the Notes field on the Identification tab of the license, to assist you in the event of an audit.
If the Calculated consumption was calculated by, and imported directly from, ILMT, the Overridden consumption setting has no effect. Which system supplied the result is visible in the Calculated by column, available in the column chooser.
Step 4
When all rows are updated, the total for the Consumed column is copied to the Raw consumption field on the Compliance tab of the license properties.
Step 5
For licenses other than IBM PVU, or for all licenses when IT Asset Management is not in "PVU mode", this figure is directly copied into Consumed entitlements, and is the final result (still filtered by any operator scoping restrictions).
Step 6
For IBM PVU licenses (as long as IT Asset Management is in "PVU mode", replacing ILMT for sub-capacity consumption calculations), there are several additional assessments made:
Step 6a
The current full capacity consumption for each host or physical inventory device has already been calculated as the Consumed value, as described in steps 2-3. A choice is now made based on license settings:
-
If this license is configured for full capacity consumption only (because Always use full capacity license calculations is selected on the Use rights & settings tab), no additional calculations are necessary. For any virtual environments, points are counted once for the full capacity of the host, regardless of what hosted environments are running on it.
-
If (as is more common) the license is not restricted to full consumption only (because Use sub-capacity license calculations where available is selected), then for each inventory device that has the Inventory Agent locally installed (and is therefore eligible for sub-capacity consumption in PVU mode), its historical sub-capacity points consumption is reworked throughout the entire reporting period, taking into account all adjustments for the device.
Step 6b
Now the totals are calculated for each of the three IBM-defined regions in turn (and also for the group of devices not yet assigned to a location within one of those regions). For each device, IT Asset Management selects the value that is appropriate for the license settings and the device eligibility:
-
In the unusual case of a full-capacity-only license, only the full capacity figures area available and are totaled per region.
-
In another very unusual case that allows sub-capacity values from all sources (because Allow sub- capacity licensing for sources other than IT Asset Management is selected on the Use rights & settings tab):
-
The historical values from eligible devices returning FlexNet inventory are used
-
For an ineligible device from another inventory source, the current sub-capacity value is used on the assumption that it has always been so for the entire period (no historical data is available for ineligible devices)
-
At 30-minute intervals throughout the entire period, contributions are summed for each region, taking into account any capping by the host capacity limits, to establish the peak consumption for the region and the day when it occurred.
-
-
In the normal case of mixed device eligibilities:
-
The historical values from eligible devices returning FlexNet inventory are used, and in combination (capped as need be by applicable resources pools or host capacity) are used to decide the peak sub-capacity consumption for each region (each occurring on its separate date)
-
For ineligible devices from other inventory sources, the current full consumption values are summed.
-
Step 6c
Next, the global total is calculated, summing the region peaks (from their separate dates), and (when applicable) the full capacity contributions from ineligible devices. The similar contributions for devices not yet linked to a mandatory IBM region are also included in the global total—you should get these devices linked to a regional location as soon as possible, since they may change peak values and dates. The global result is shown as the Peak consumed, as at the date of calculation in the license reconciliation. This Peak consumed value is the metric of interest to IBM for assessing against your purchases of PVU points.
Step 7
To make IBM PVU licenses consistent with all other license types, the Peak consumed value is copied into Consumed entitlements, and is the final result (subject to any operator scoping restrictions). When in doubt, look here. This is always the bottom line for consumption.